International Journal of Computational Intelligence Systems

Volume 14, Issue 1, 2021, Pages 1687 - 1699

Construction of Garment Pattern Design Knowledge Base Using Sensory Analysis, Ontology and Support Vector Regression Modeling

Authors
Zhujun Wang1, 2, 3, Jianping Wang1, 4, *, Xianyi Zeng5, Xuyuan Tao5, Yingmei Xing2, Pascal Bruniaux5
1College of Fashion and Design, Donghua University, 200051, Shanghai, China
2School of Textile and Garment, Anhui Polytechnic University, 241000, Wuhu, China
3Key Laboratory of Silk Culture Heritage and Products Design Digital Technology, Ministry of Culture and Tourism, 310018, Hangzhou, Zhejiang, China
4Key Laboratory of Clothing Design and Technology, Donghua University, Ministry of Education, 200051, Shanghai, China
5GEMTEX Laboratory, Ecole Nationale Superieure des Arts et Industries Textiles, 59056, Roubaix, France
*Correspondence author. Email: wangjp@dhu.edu.cn
Corresponding Author
Jianping Wang
Received 17 September 2020, Accepted 31 May 2021, Available Online 11 June 2021.
DOI
10.2991/ijcis.d.210608.002How to use a DOI?
Keywords
Garment pattern design; Mass customization; Industry 4.0; Knowledge base; Garment patterns associate adaptation; Support vector regression; Ontology; Sensory analysis
Abstract

Garment pattern design is an extremely significant factor for the success of fashion company in mass customization and industry 4.0. In this paper, we proposed a new approach for constructing a garment pattern design knowledge base (GPDKB) using sensory analysis, ontology and support vector regression (SVR) modeling, aiming at systematically formalizing the complete knowledge on garment pattern design and realizing garment pattern associated adaptation. This approach has been described and validated in the scenario of personalized men's shirt design. The GPDKB consists of three components: conceptual knowledge base, relationship knowledge base and adaptation rules knowledge base. After selecting the optimal garment patterns using data twins-driven technique, the GPDKB has been built by learning from quantitative relationships between garment structure lines, controlling points and garment patterns and then simulated for pattern parameters prediction and pattern associate adaptation. Finally, the performance of the presented approach was compared with other classical data learning techniques, i.e., multiple linear regression and backpropagation-artificial neural network. The experimental results show that SVR-based approach outperform another two techniques with the lowest average of mean squared errors (0.1279) and average of standard deviation (0.1651). And the adaptation effect of GPDKB is equivalent to existing grading method. The general principle of the proposed approach can be adapted to creation of design knowledge bases for other type garments such as compression leggings. In fashion industry, the proposed GPDKB can effectively support designers by rapidly, accurately and automatically predicting relevant pattern adaptation parameters during garment pattern design.

Copyright
© 2021 The Authors. Published by Atlantis Press B.V.
Open Access
This is an open access article distributed under the CC BY-NC 4.0 license (http://creativecommons.org/licenses/by-nc/4.0/).

1. INTRODUCTION

Due to the rapid development and wide implementation of advanced technologies, we are undergoing a revolution toward smart manufacturing, named Industry 4.0. Quick response to consumers' fast-shifting and individualized needs, is regarded as one of the core competitiveness for the success of the enterprises in many industry sectors [13]. In this context, as a hybrid production mode of made-to-measure and mass production, leveraging the personalized services and high productivity of the two modes, mass customization has been increasingly applied in the apparel industry recently [4,5]. With the population of garment mass customization, two new essential targets for garment pattern (GP) design arise in the process of personalized garment design and production in the era of Industry 4.0. First, the GPs should perfectly conform to the diverse body types of consumers aiming at meeting the personalized expectations on garment fit. Second, the patterns used for production should facilitate to reduce production difficulties and promote productivity as much as possible. However, these targets can hardly approached simultaneously in traditional way [6].

Presently, cutting-edge 2D/3D computer-aided garment design software systems, such as Lectra 3D prototype, Clo 3D, Opitex, VStitcher and Vidya, have been intensively developed and applied as a powerful tool to facilitate the improvement of pattern design process [7]. Although the fashion product development cycle and cost have been greatly reduced with the support of the novel solutions, design high-quality personalized GPs meeting the requirements of garment mass customization remains a knowledge and experience-intensive work in the fashion industry. For the sake of efficiency and productivity, patternmakers commonly utilized the existing GPs as the start point and construct new GPs by adapting existing patterns. The satisfactory desired personalized GPs can be obtained by performing the workflow of “adaptation of existing patterns-3D virtual prototype display and evaluation-pattern parameters re-adaptation” repeatedly until the patternmaker and consumer are both satisfied. However, this process requires considerable time, even an expert patternmaker will spend multiple hours to obtain desired patterns from scratch [8]. Furthermore, fast, accurately and automatically predicting relevant pattern adaptation parameters in the process of GP design is considered as the hardest knowledge, which can hardly be mastered by the novice in a very short time [9]. Besides, the enterprises have to face the risks led by the turnover of experienced experts, which will cause immeasurable loss for the enterprises. Hence, a new knowledge-driven automatic approach is needed for GP design to overcome the abovementioned shortages in garment mass customization.

Domain-specific knowledge bases (KBs), as curated information repositories, can offer invaluable insights and references to support users making better decisions in their applications [10] and has been successfully implemented in many critical economic industrial fields, such as aeronautic, automotive and pharmaceutical industry [1113]. In fashion industry, the implementation of KB has also attracted increasingly attentions in recent years. Mok et al. put forward a customized fashion sketch design support system for general customers to generate the preferred fashion design sketches in a user-friendly way, based on an IGA-based knowledge model [14]. In order to improve the recommendation for apparel products on shopping sites, Zhou et al. present a framework for apparel recommendation by establishing a knowledge model of clothing design elements and perceptual image based on Kansei engineering and collaborative filtering algorithm [15]. Hong et al. developed a case-based color recommendation system for online color ranges recommendation by learning from the users' color image perceptual data and designers' knowledge [16]. Zhang et al. set up a jean knowledge base using sensory evaluation and intelligent data fusion technique, which can be integrate into an intelligent garment recommendation system [17,18]. A dress knowledge base was present by Ling et al. in order to realize personalized dress recommendation [19]. Dong et al. put forth a designer-oriented, knowledge-based recommender system to support personalized fashion products design, aiming at generating personalized fashion schemes with their virtual demonstrations for a specific consumer intelligently and automatically [20]. These research results offer good cases of knowledge-based personalized fashion design.

Previous KBs proposed in the fashion industry mainly focus on the technical supports for fashion art design related issues, such as fashion schemes generation, fashion sketches creation and color ranges recommendation, etc. However, they rarely deal with GP design, which is considered as one of the most critical and knowledgeable works in the fashion company, linking fashion design and garment production. As a matter of fact, experienced and skillful garment patternmakers usually work with their professional and multidisciplinary knowledge, such as the general design rules, specific adaptation rules characterizing the relationships between fashion design elements (fabrics, styles and human body shapes), fashion trends, as well as the successful cases with the corresponding parameters. In this context, the construction of garment pattern design knowledge base (GPDKB) is extremely significant for garment mass customization because it can effectively and powerfully support the designers to make decisions in personalized garment design by integrating and formalizing the classical knowledge in interaction with the 3D garment design software. Formalization and exploitation of the classical knowledge constitute the key issue in the creation of the GPDKB.

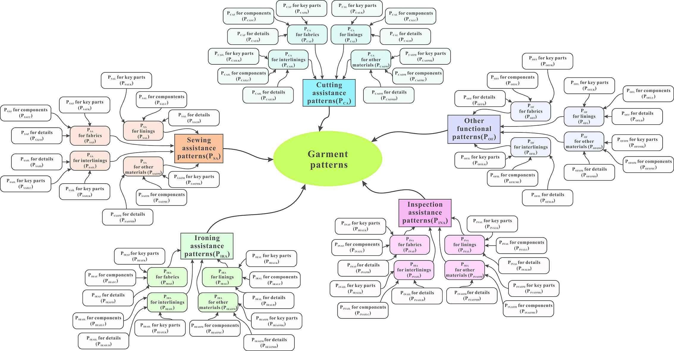
In this study, we proposed to construct a GPDKB (see Figure 1) toward garment mass customization. In this KB, an ontology-based concept knowledge base (CKB) was set up firstly to store the complicated, structured and unstructured information on GP design. Ontology [21] enables the clarification of the relevant concepts in GP design. Furtherly, we built a relationship knowledge base (RKB) for GP design. The RKB is composed of various functional pattern knowledge base (FPKB), structure lines knowledge base (SLKB) and controlling points knowledge base (CPKB). Sensory analysis technique [22] is employed to extract the knowledge from experienced experts on the relationships between functional GPs, structural lines and controlling points (CPs) and quantitatively characterize the relationships between them. More importantly, the GPDKB has an adaptation rules knowledge base (ARKB), enabling pattern parameters prediction and pattern associate adaptation, which is extremely significant in garment mass customization and industry 4.0.

Figure 1

Garment pattern design knowledge base.

Due to the protruding advantage in handling the problem of function approximation [23], support vector regression (SVR), working on the principles of support vector machine (SVM) [24], constitutes the computation tool for formalization and modeling the relationships between CPs movement database and structure lines (SLs) length variation. The major advantages of SVR includes (1) it is suitable for both linear and non-linear regressions; (2) performs lower computation compared to other regression techniques; (3) its implementation is easy; (4) its network topology is no need to be determined in advance, which can be generated automatically when the training process terminates; (5) it has high generalized capability which can avoid local minimum [25]. Due to these prominent advantages, SVR has been demonstrated much success in the application in textile and fashion industry, such as prediction textile dying process parameters [26], yarns characteristics [27,28], fabric qualities [29], fabric contents [30,31] and human body measurements [32]. Hence, we adopted SVR to deal with the rules of GP associate adaptation in this study.

Compared with the existing literatures, the main contributions of the proposed GPDKB are summarized as follows:

  • Resolve the conflicting issue between better garment fit and higher productivity in garment mass customization and Industry 4.0;

  • Integrate and formalize the complete in-depth knowledge of GP design and enable to utilize the classical knowledge in interaction with the 3D garment design software;

  • Provide powerful supports for designers to make decisions in GP design and adaptation;

  • Largely simplify the complexity of manual operations and evaluations in the garment CAD software by offering accompanying services like a trainer to facilitate the use of the software;

  • Enhance the core value for the company by progressively adding the new knowledge into the proposed KB;

  • Release the heavy dependency on the knowledgeable and experienced experts' know-how, and reduce the risk led by the turnover of experts for the enterprises;

  • Promote the formation of a new knowledge-based personalized garment design process by integrating the proposed KB into a commercial 3D garment design software.

The remainder paper is organized as follows. Section 2 introduced the general research scheme, approach and formalization in this study. Section 3 explained how to collect the data and knowledge for creating the GPDKB. The construction of the GPDKB was described in detail in Section 4. In Section 5, we validated and evaluated the performance of proposed GPDKB. Finally, the conclusion and future research direction were present in Section 6.

2. GENERAL SCHEME AND FORMALIZATION

2.1. General Scheme

Several experiments were conducted in this study in order to realize the construction of the GPDKB. As shown in Figure 2, the experiments in this study is composed of three phases. Firstly, we construct the CKB based on ontology by extracting the relevant knowledge from the experts in the domain of the GPOM in experiment I. Secondly, we created the RKB to express the relationships between SLs, CPs and GPs in experiment II. Furtherly, in experiment III, after selecting the GPs with the optimal fitting effects, the ARKB was set up by learning the length variation data of SLs and the movement data of the CPs. Finally, the proposed GPDKB was constituted with the CKB, RKB and ARKB.

Figure 2

General research scheme.

2.2. Formalization

Let FC=fc1,fc2,,fcm be a set of m functions of GPs in the process garment development and manufacturing involved in this study.

Let GM=gm1,gm2,,gmn be a set of n kinds of garment materials.

Let L=l1,l2,,lp be a set of p levels of GPs.

Let PFCML=pfcimjlk1,pfcimjlk2,,pfcimjlkqi1,m,j1,n,k1,p is a set of functional patterns involved in this study, where pfcimjlkq represents the qth pattern piece with the kth level and the ith function toward the jth garment material.

PFCML can also be written as follows: PFCML=PCAMLPSAMLPIRAMLPINAMLPOFML. The subsets of PFCML can be defined as follows:

Let PCAML=pCAmjlk1,pCAmjlk2,,pCAmjlkq1q11,q is a set of cutting assistance patterns (CAPs), the functions of which are utilized as the guidelines for cutting fabrics and interlinings.

Let PSAML=pSAmjlk1,pSAmjlk2,,pSAmjlkq2q21,q is a set of SAPs, which has two main functions: one is to position the items (like buttons and button holes) accurately and fast, and the other is the guidelines of the sewing in some specific patterns (like collar, collar stand, and cuff, etc.) in order to guarantee the fine appearance.

Let PIRAML=pIRAmjlk1,pIRAmjlk2,,pIRAmjlkq3q31,q is a set of IRAPs, the application of which can promote the garment appearance (like collar, pocket, and sleeve) and reduce the sewing difficulties.

Let PINAML=pINAmjlk1,pINAmjlk2,,pINAmjlkq4q41,q is a set of inspection assistance patterns, which is applied in the process of inspection.

Let POFML=pOFmjlk1,pOFmjlk2,,pOFmjlkq5q51,q is a set of other function patterns.

Let SLpfcimjlkq=sl1pfcimjlkq,sl2pfcimjlkq,,slupfcimjlkq is a set of SLs on the functional GPs pfcimjlkq.

Let CPpfcimjlkq=cp1pfcimjlkq,cp2pfcimjlkq,,cpvpfcimjlkq is a set of control points on the functional GPs pfcimjlkq.

Let E=e1,e2,,ew be a set of w experts participated in the sensory evaluation experiments in this study.

3. ACQUISITION OF DATA AND KNOWLEDGE OF GP DESIGN

3.1. Experimental Preparation

3.1.1. Sensory analysis panel

Sensory analysis approach is implemented in this study, aiming at extracting the experts' knowledge about the relationships between various functional GPs, SLs and CPs. Thus, a panel of 50 experts who have over 10-year experiences in their respective domain in fashion industry were invited as evaluators to participate in the experiments. The panelists come from five major domains covering all the key procedures in a fashion design process, in terms of GP design, fabric cutting, garment sewing, ironing and product inspection. The number of panelists in each domain was equivalent.

3.1.2. Experimental sample garments

The general principles of the proposed GPDKB can be applied in all categories of garments. However, for simplicity, we expound it using two kinds of classical representative garments, including men's shirts and leggings.

3.1.3. Sensory descriptors and evaluation scales

Semantic differential approach which is extensively applied in sensory evaluation is utilized in this study [15]. In the sensory evaluation experiment, the panelists should give the appropriate normalized evaluation scales that can best represent their feelings toward the functions and significance of the GPs in the process of fashion design and garment production, as well as the SLs and CPs constituting the GPs.

In this study, a score from a set of 1,2,3,4,5, corresponding to the linguistic values set {extremely insignificant, insignificant, medium, significant, extremely significant}, is employed to evaluate the GPs, SLs and CPs. All the involved panelists should give his scores from this set.

3.2. Experiment I: Acquisition of the GP Design Knowledge for Building the CKB

A sensory experiment was realized to procure the pattern design knowledge on the relationships among various GPs, by quantitatively evaluating a set of GPs. The procedure is described in detail as follows:

Step 1: A specific sample garment (men's shirt/leggings) was present to the panelists. A set of functional categories for the GPs, such as CAP, sewing assistance patterns (SAPs) and ironing assistance patterns (IRAPs), etc., was defined by the panelists through a form of “round table” discussion.

Step 2: The pattern elements in each category of functional GPs were screened based on the similar approach in step 1. Not only the independence and nonrepeatability, but the completeness is required in this step.

Step 3: A generalized GP design ontology concept model is developed (see Figure 3), including five categories of functional GPs, and 60 types of pattern elements.

Figure 3

The generalized garment patterns design ontology concept model.

3.3. Experiment II: Acquisition of the Data for Creating the RKB

The objective of experiment II is to extract and characterize the knowledge about the relationships between SLs, CPs quantitatively. The experimental process is given below briefly:

Step 1: Based on the GP design ontology concept model created in experiment I, the panelists were asked to evaluate the significance of pattern element in an ontology-based model using a semantic difference approach. The evaluation data of each panelist were expressed by a vectorFPfci,mj,ew.

FPfci,mj,ew=fp1fpkT(1)
where fpk records the sensory evaluation score of the kth pattern toward for fci category of function of GPs with the mj material given by the ew panelist involved in this study, which represents the significance level of the pattern elements in a GP design ontology model.

Step 3: For each pattern element, the panelists were required to evaluate the significance of each SL and CP in the GPs from the perspective of production process using the similar methodology in experiment I. The evaluation results from each panelist were expressed by the evaluation matrix SLfci,mj,ew and CPfci,mj,ew.

SLfci,mj,ew=sl1,1sl1,rslk,1slk,r(2)
CPfci,mj,ew=cp1,1cp1,tcpk,1cpk,t(3)
where r and t represent the number of SLs and CPs in a pattern element, k refers to the number of patterns.

3.4. Experiment III: Acquisition of the Data for Establishing the ARKB

The major objective of experiment III is to collect the movements data of the CPs and the length variation data of the corresponding SLs for establishing the ARKB. For a specific garment (men's shirt/leggings), a sensory experiment was performed to select the GPs with the optimal fitting effects on a standard male (body size: 170/88A) in 3D garment design software.

Step 1: By observing the garment fit at fitting pictures and videos (see Figure 4), every panelist gave a linguistic score from a set of 2,1,0,1,2, which represents the linguistic values set extremelytight,tight,perfect,loose,extremelyloose for each size of the GPs. We selected the optimal GPs by aggregating the results of the sensory evaluation experiments.

Figure 4

Selection of the garment patterns with the optimal fitting effects.

Step 2: For each pattern element, we extracted a series of SLs from the original GPs (see Figure 5(a–c)). The principle for this operation is to keep the status of the SLs in original patterns, including length, direction, angle and radian, etc.

Figure 5

Learning data acquisition.

Step 3: For all the extracted SLs, we defined the movement directions of the corresponding CPs in the same coordinate system, including horizontal and vertical directions (see Figure 5(b) and (c)).

Step 4: As illustrated in Figure 4(d), for each extracted SL slupfcimjlkq and the corresponding CPs cpvpfcimjlkq,cpv+1pfcimjlkq, we acquired the movement data of the two CPs including dx_cpvpfcimjlkq, dy_cpvpfcimjlkq, dx_cpv+1pfcimjlkq, and dy_cpv+1pfcimjlkq under various moving scenarios firstly, and then record the corresponding length variation data dl_slupfcimjlkq of the SL slupfcimjlkq. These data composed of the learning dataset for establishing the ARKB.

4. CONSTRUCTION OF THE GPDKB

The general principle of developing the GPDKB can be suitable for all kinds of garments. For simplicity, in this section, we take the men's shirt, e.g., to introduce the development of the GPDKB in this work.

4.1. Construction of the CKB

After a sensory experiment described in Section 3.2, the patterns of the shirt were classified into four functional categories, as shown in Figure 6. The corresponding functions for shirt pattern pieces were demonstrated in Table 1.

Figure 6

Classification of functional patterns for a men's shirt.

Symbol Pattern Name Function Symbol Pattern Name Function
pCAFPR1 Right front piece CAP for fabrics pSAFSE3 Cuff SAP for fabrics
pCAFPR2 Left front piece CAP for fabrics pSAFTE1 Pocket SAP for fabrics
pCAFPR3 Yoke CAP for fabrics pSAFTE2 Pocket flap SAP for fabrics
pCAFPR4 Back piece CAP for fabrics pSAFTE3 Right placket SAP for fabrics
pCAFSE1 Collar piece CAP for fabrics pSAFTE4 Left placket SAP for fabrics
pCAFSE2 Collar stand CAP for fabrics pIRAFSE1 Collar piece IRAP for fabrics
pCAFSE3 Sleeve CAP for fabrics pIRAFSE2 Collar stand IRAP for fabrics
pCAFSE4 Cuff CAP for fabrics pIRAFSE3 Cuff IRAP for fabrics
pCAFTE1 Pocket CAP for fabrics pIRAFTE1 Pocket IRAP for fabrics
pCAFTE2 Pocket flap CAP for fabrics pIRAFTE2 Pocket flap IRAP for fabrics
pCAFTE3 Sleeve placket CAP for fabrics pINAFSE1 Collar piece INAP for fabrics
pCAILSE1 Collar piece CAP for interlinings pINAFSE2 Collar stand INAP for fabrics
pCAILSE2 Collar stand CAP for interlinings pINAFSE3 Cuff INAP for fabrics
pCAILSE3 Cuff CAP for interlinings pINAFTE1 Pocket INAP for fabrics
pCAILTE1 Sleeve placket CAP for interlinings pINAFTE2 Pocket flap INAP for fabrics
pSAFSE1 Collar piece SAP for fabrics pINAFTE3 Right placket INAP for fabrics
pSAFSE2 Collar stand SAP for fabrics pINAFTE4 Left placket INAP for fabrics
Table 1

Functions of men's shirt patterns.

Based on the analysis above, we can create the CKB for men's shirt patterns in ontology form (see Figure 7).

Figure 7

Men's shirt patterns design ontology model.

4.2. Construction of the Relationships Knowledge Base (RKB)

We first aggregated the evaluation data from all the panelists about the patterns, SLs and CPs based on the Eqs. (13). The aggregated evaluation data were expressed by the matrix SFPFC,M, SSLFC,M and SCPFC,MFCCA,SA,IRA,INA,MF,IL, respectively. Based on these matrixs, we set up the functional patterns knowledge bases (FPKBs), the SLKBs and the CPKBs.

Furtherly, we established the relationships knowledge base RKBFC,SL,M by performing the matrix composition operation between SFPFC,M and SSLFC,M.

RKBFC,SL,M=SSLFC,M°SFPFC,M,FCCA,SA,IRA,INA,MF,IL(4)

For example, the KBs describing the relationships between the SLs in CAP and the CAP, can be denoted as follows:

RKBCA,SL,F=SSLCA,F°SFPCA,F=ssl1,1CA,F×sfp1,1CA,Fssl1,u1CA,F×sfp1,1CA,Fssl11,1CA,F×sfp1,11CA,Fssl11,u1CA,F×sfp1,11CA,F(5)
RKBCA,SL,IL=SSLCA,IL°SFPCA,IL=ssl1,1CA,IL×sfp1,1CA,ILssl1,u2CA,IL×sfp1,1CA,ILssl4,1CA,IL×sfp1,4CA,ILssl4,u2CA,F×sfp1,4CA,IL(6)
where u1 and u2 represent the number of SLs.

The relationships knowledge base RKBFC,CP,M, describing the relationships between the CPs and the functional patterns, was defined by performing the matrix composition operation between SFPFC,M and SCPFC,M.

RKBFC,CP,M=SCPFC,M°SFPFC,M,FCCA,SA,IRA,INA,MF,IL(7)

4.3. Construction of the ARKB

SVR refers to a regression algorithm that is used for predicting continuous ordered variables and has been considered as a promising approach for handling the problem of function approximation [23]. SVR works on the principles of SVM, developed originally by Vapnik and his colleagues rooted in statistic learning theory [24]. Due to the advantages of SVR and successful applications in the textile and fashion sector described in Section 1, we created the ARKB in our study using the SVR methodology.

The hierarchical structure of the ARKB can be observed in Figure 8. The ARKB was construct based on u sub-KBs. Each sub-KB ARKBupfcimjlkq including five SVR models which were utilized to model the interrelationships between length variation of the SL and the movement data of the corresponding CPs. The input and output variables of the SVR models were demonstrated in Figure 9. There were four inputs and one output for each SVR model. The five variables in the learning dataset were defined as the output variable alternatively, with the other four variables as the input variables.

Figure 8

Hierarchical structure of the adaptation rules knowledge base (ARKB).

Figure 9

The inputs and outputs of the support vector regression (SVR) models.

Take the SL sl1pfcimjlkq and the corresponding CPs cp1pfcimjlkq,cp2pfcimjlkq illustrated in Figure 5(c) for example. Based on the pattern designers' expert knowledge, we totally collected 277 items of dynamic data of the SL and the corresponding CPs to constitute the learning dataset, as shown in Table 2.

S.N. dl_sl1pfcimjlkq dx_cp1pfcimjlkq dy_cp1pfcimjlkq dx_cp2pfcimjlkq dy_cp2pfcimjlkq
1 −1.83 3.6 −3 2.4 −4.2
2 −1.53 3 −2.5 2 −3.5
3 −1.22 2.4 −2 1.6 −2.8
4 −0.92 1.8 −1.5 1.2 −2.1
5 −0.61 1.2 −1 0.8 −1.4
6 −0.31 0.6 −0.5 0.4 −0.7
277 1.05 −1.2 0 0 0
Table 2

Learning dataset of the structure line sl1pfcimjlkq (Unit: cm).

The performance of the SVR model is heavily affected by the selection of key parameters, such as kernel function and the penalty factor. Inappropriate combination of the parameters will lead to the occurrence of over-fitting or under-fitting. The trial-and-error approach is utilized in choosing the parameters conventionally. The drawback of this method is not only time-costing, but also hard to obtain the optimal results. Bayesian approach presented Jonas Mockus is a sequential design strategy for global optimization of “black-box” functions, and is best suited for optimization over continuous domains of less than 20 dimensions [33]. Based on the above analysis, we applied the Bayesian optimization to determine the parameters of SVR model in our work. In addition, a 10-fold cross validation approach was introduced to avoiding the over-fitting. The average regression accuracy was taken as the final regression accuracy. Table 3 shows the optimal parameters of the SVR models for the SL sl1pfcimjlkq after the learning process. Through performing the same procedure, we can obtain the models of all the SLs and CPs in men's shirt patterns, which constitute the ARKB.

Model Output Kernel Function Kernel Scale Penalty Factor Epsilon
SVR1 dl Gaussian 5.6259 940.6700 0.4326
SVR2 dx_cp1 Polynomial / 6.4188 0.2600
SVR3 dy_cp1 Gaussian 0.4677 0.1994 0.2850
SVR4 dx_cp2 Polynomial / 0.0538 0.0013
SVR5 dy_cp2 Linear / 983.6300 0.2271
Table 3

The optimal parameters of the support vector regression (SVR) models for the structure line sl1pfcimjlkq.

5. VALIDATION AND APPLICATION OF THE GPDKB

5.1. Application of the GPDKB in GP Associate Adaptation

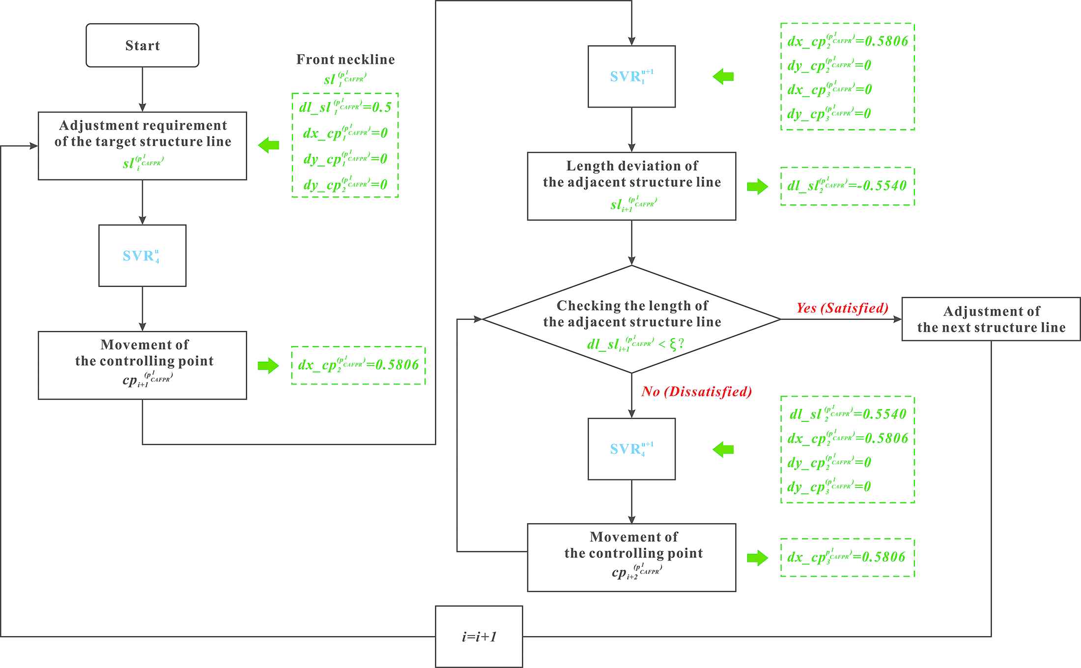
An application scenario is assumed as follows. A consumer would like to purchase a well-fitted shirt. After try-on multiple shirts repeatedly, he found that only shirt A could meet his fit requirements relatively except for the collar that was a little tight, while the collar of shirt B can fit him correctly. If the difference of the collar girth between shirt A and B is 2 cm, the task of GP adaptation was to modify the collar from size A to B by adding up to 2 cm based on the GPDKB. The detailed implementation process is described as below.

Step 1: Setting of the adaptation parameter of the neckline in the front piece

Considering the symmetry of the shirt, we set the adaptation parameter of the neckline in the front piece to 0.5 cm.

Step 2: Adaptation of the front piece of the CAP for fabric (see Figure 10)

  1. Calculation of the movement of the CP cp2pCAFPR1;

  2. Calculation of the length deviation of the adjacent SL sl2pCAFPR1;

  3. Checking the length of the adjacent SLe sl2pCAFPR1.

    If the length deviation dl_sl2pCAFPR1 is less than a predefined threshold value ϵ, then the adaptation process of the front piece terminates; otherwise we will calculate the movement of the CP cp3pCAFPR1;

  4. The process of “checking-adaptation” will be performed repeatedly until all the dimensional requirements of the remaining SLs are achieved.

Figure 10

The flowchart of the adaptation of neckline in the front piece.

Step 4: Associate adaptation of the other patterns.

  1. From the RKB defined by the Eqs. (17), the corresponding SLs between the front piece, yoke piece, collar stand and collar piece are identified;

  2. For the yoke piece, collar stand and collar piece, we start the pattern adaptation from the corresponding SLs using the same method described in Step 3.

5.2. Adaptation Effects Comparison Between the GPDKB-Based Method and the Traditional Grading Method

The standard sizing system which includes classic and traditional GP adaptation knowledge, has been extensively accepted and applied in fashion industry. In this section, we will compare the adaptation effects between the GPDKB-based method and the traditional grading method.

Under the same scenario described in Section 5.1, for a given pattern pCAFPR1, we let dx_cp1grading and dy_cp1grading be zero. According the grading rules given by a standard sizing system like the China National Standard (GB/T 1335.1–2008), we set dx_cp2grading and dy_cp2grading to 0.4. Therefore, the adaptation rule for the sl1pCAFPR1 based on the traditional grading method can be expressed by dx_cp1grading,dy_cp1grading,dx_cp2grading,dy_cp2grading,=0,0,0.4,0.4. And then, we adjusted the sl1pCAFPR1 by the adaptation rules generated from the traditional grading method and the proposed GPDKB in the same software environment (Lectra Modaris). As illustrated in Figure 11, dl_sl1Grading and dl_sl1GPDKB are 0.57 and 0.58 cm, respectively, meaning that the adaptation effects of the two methods are rather closed. From the comparison experimental results, the adaptation effects based on the two methods are equivalent generally, which indicates that the proposed GPDKB is a feasible solution for realizing automatic and intelligent adaptation of the GPs.

Figure 11

Adaptation effects comparison between the garment pattern design knowledge base (GPDKB)-based method and the traditional grading method.

5.3. Performance Comparison of the Proposed GPDKB

To evaluation the performance of SVR-based GPDKB, we compared it with other classic regression approaches, involving multiple linear regression (MLR) and backpropagation-artificial neural network (BP-ANN). Take the SL sl1pfcimjlkq for instance. Based on the pattern designer's knowledge, we collected 26 new records of data independent of the learning dataset (see Table 2) to consist of the testing dataset (see Table 4) which are considered as the baseline to evaluate the performance of the models.

S.N. dl_sl1pfcimjlkq dx_cp1pfcimjlkq dy_cp1pfcimjlkq dx_cp2pfcimjlkq dy_cp2pfcimjlkq
1 0.87 −4.5 1.5 −3.5 1.5
2 1.05 −5.4 1.8 −4.2 1.8
3 −0.98 4.8 −12 6 −12
4 −0.82 4 −10 5 −10
5 −0.66 3.2 −8 4 −8
6 −0.5 2.4 −6 3 −6
7 −0.34 1.6 −4 2 −4
8 0.17 −0.8 2 −1 2
26 0.69 −3.2 8 −4 8
Table 4

Testing dataset of the structure line sl1pfcimjlkq (Unit: cm).

The performance of three kinds of the models were calculated using the same testing dataset shown in Table 4. The indicators of average of mean squared error (AMSE) and average of standard deviation (ASD) were used to evaluate the model performance.

For other SLs, due to the length limitation of this article, the testing dataset and concrete computational process is not presented here. For each kind of regression model, we aggregated all the evaluating results of the models for all the SLs and CPs. Table 5 demonstrated the aggregated evaluating results for the GPDKB with various data learning techniques. From Table 5, it can easily be observed that the AMSE and ASD of the SVR-based model was the lowest, followed by the MLR-based model and the BP-ANN model. From this perspective, it can be inferred that the SVR-based GPDKB proposed in our work had the optimal performance.

Approach Average of MSE (AMSE) Average of SD (ASD)
SVR 0.1279 0.1651
MLR 0.7465 1.1106
BP-ANN 0.8355 1.2731

SVR, support vector regression; GPDKB, garment pattern design knowledge base; MLR, multiple linear regression (MLR); BP-ANN, backpropagation-artificial neural network.

Table 5

Performance comparison for the GPDKB with various data learning techniques.

5.4. Extension to Other Types of Garments

As is illustrated in Figure 12, following the general principles of developing the GPDKB, we can establish the compression leggings patterns design ontology model, in which there are three categories of functional patterns with 10 pattern elements in total. Based on the ontology model, the CKB of the compression leggings patterns can be defined. Since the limitation of the length of this paper, the detailed process of creating the RKB and ARKB will not be presented here. Nevertheless, we believe that the development of RKB and ARKB can be easily realized according to the steps described in Sections 3 and 4.

Figure 12

Compression leggings patterns ontology model.

6. CONCLUSIONS

In this study, we put forward a new approach to create GPDKB. It can be implemented by various enterprises in the fashion industry to promote the level of garment mass customization, which is regarded as one of the core competencies for the companies. The proposed GPDKB was constructed based on the knowledge from the knowledgeable and experienced experts covering all the key procedures in a fashion design and garment production process. The GPDKB, constituted by three secondary sub-KBs and six three-level sub-KBs, can not only systematically represent the classical knowledge on GP design, but also enable to realize pattern parameters prediction. More importantly, the presented GPDKB provides a self-associate adaptation mechanism for GPs, which is extremely significant in garment mass customization. In summary, the proposed GPDKB development approach as well as the GPDKB has the following merits: (1) provide an effective and efficient solution to resolve the conflicting issues in GP design; (2) formalize the complete knowledge of GP design systematically and enable to use the classical knowledge interaction with a 3D garment CAD; (3) offer powerful supports for designers to make decisions in fashion design; (4) supply accompanying services like a trainer to facilitate the use of the garment CAD and simply the manual operations and evaluations; (5) enhance the core competency for the company by successively supplementing new knowledge into the GPDKB; (6) reduce the risks of experts' turnover for the company by releasing the strong reliance on the knowledgeable and experienced experts' know-how; (7) promote the formation of a new knowledge-based personalized fashion design process by integrating the proposed KB into a commercial 3D garment design software. In this context, future research directions of this work include two-folds: (1) the development of an intelligent and generalized fashion design decision support system combing with the GPDKB; (2) enhancement of the decision support system by progressively learning and adding new knowledge from new design cases.

CONFLICTS OF INTEREST

The authors declare they have no conflicts of interest.

AUTHORS’ CONTRIBUTIONS

Conceptualization, Z.W. and X.Z.; Methodology, Z.W. and Y.X.; Funding acquisition, Z.W., X.Z., J.W. and Y.X.; Supervision, X.Z., X.T., J.W. and P.B.; Validation, Z.W. and X.T.; Writing-original draft, Z.W., X.T. and X.Z.

Funding Statement

This research was funded by the Fundamental Research Funds for the Central Universities and Graduate Student Innovation Fund of Donghua University, grant number CUSF-DH-D-2020091, the Special Excellent PhD International Visit Program of DHU, the Open Project Program of Key Laboratory of Silk Culture Heritage and Products Design Digital Technology of Ministry of Culture and Tourism of China (grant no. 2020WLB07), the European Horizon 2020 Research Program (Project: FBD_BModel, No. 761122), the Key Research Project of Humanities and Social Sciences in Anhui Province College, grant number SK2016A0116 and SK2017A0119, the Open Project Program of Anhui Province College Key Laboratory of Textile Fabrics, Anhui Engineering and Technology Research Center of Textile, grant number 2018AKLTF15, the Social Science Planning Project in Anhui, grant number AHSKQ2019D085, the Scientific Research Project of Anhui Polytechnic University (grant no. Xjky2020055), and the National Key Research and Development Program of China, grant number 2019YFF0302100.

ACKNOWLEDGMENTS

Thanks to Mr. Francois DASSONVILLE for his software guidance and experimental supports.

REFERENCES

27.K.A.A. Abakar and C. Yu, Application of genetic algorithm for feature selection in optimisation of SVMR model for prediction of yarn tenacity, Fibres Text. East. Eur., Vol. Nr 6, 2013, pp. 95-99. http://www.fibtex.lodz.pl/article1040.html
Journal
International Journal of Computational Intelligence Systems
Volume-Issue
14 - 1
Pages
1687 - 1699
Publication Date
2021/06/11
ISSN (Online)
1875-6883
ISSN (Print)
1875-6891
DOI
10.2991/ijcis.d.210608.002How to use a DOI?
Copyright
© 2021 The Authors. Published by Atlantis Press B.V.
Open Access
This is an open access article distributed under the CC BY-NC 4.0 license (http://creativecommons.org/licenses/by-nc/4.0/).

Cite this article

TY  - JOUR
AU  - Zhujun Wang
AU  - Jianping Wang
AU  - Xianyi Zeng
AU  - Xuyuan Tao
AU  - Yingmei Xing
AU  - Pascal Bruniaux
PY  - 2021
DA  - 2021/06/11
TI  - Construction of Garment Pattern Design Knowledge Base Using Sensory Analysis, Ontology and Support Vector Regression Modeling
JO  - International Journal of Computational Intelligence Systems
SP  - 1687
EP  - 1699
VL  - 14
IS  - 1
SN  - 1875-6883
UR  - https://doi.org/10.2991/ijcis.d.210608.002
DO  - 10.2991/ijcis.d.210608.002
ID  - Wang2021
ER  -